Skip to main content

Loans in the Remote Storage App

Loans Workflow

Changes in Loan status made in the SCF IZ are directly communicated to the owning IZ through a Webhook Integration Profile configured in the SCF IZ.

Changes in Loan status made in the owning IZ are NOT communicated to the SCF IZ. The process only runs one way : from SCF IZ to owning IZ.

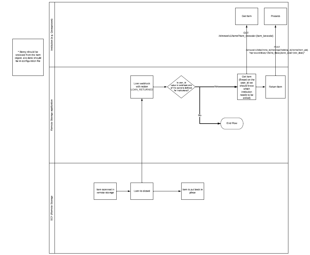
scf-app-loan-workflow.PNG

  1. Item scanned in SCF IZ, loan is closed
  2. Webhook for the Loan Returned action is sent out
  3. If the user_id value in the webhook equals the Primary ID of the dummy library account in the SCF IZ. If the institution code and library code in the Primary ID exist in the configuration file, the remote storage app will process the return
  4. The remote storage app finds the item in the owning IZ (based on the information in the Primary ID of the patron account, the app knows which institution needs to be called), and returns the item

Webhook Integration Profile

The webhook profile used for Loans is configured in the SCF IZ. 

  1. SCF Loans Webhooks Integration Profile in the SCF IZ 

    1. Sends out a webhook for requests and loans originating in the SCF IZ. The remote storage app changes the status of the owning institution’s item record based on the changes made in the SCF IZ. 

For the Webhook profiles, you can see list of Webhook logs in Alma (Ellipsis, View Log), and can also see the publishing job id in the Webhooks log for the publishing profile. Webhook secret in integration profile the same as that listed in the config file. 


Loans for recently accessioned items

When an item is published to the SCF IZ, a loan is automatically created for the item. It is loaned to a dummy patron account with a patron type of Library pickup locations.

The name of the account will often be Deliver to : [IZ abbreviation], for example Deliver to: CU.

The Primary ID of these user profiles is the IZ code, followed by a dash (no spaces), and then the code for the library, for example 01WRLC_GWA-SCRC.

The Primary ID for the dummy accounts cannot be edited, they are integral to the remote storage app code.

When an item is scanned in at the SCF IZ for initial processing, the remote storage app sees the Remove Loan webhook sent from the SCF IZ by the SCF Loans Webhooks Integration Profile, and the app removes any in transit status’s on the item in the owning IZ. 


Loans for requested SCF items

Requests made for SCF items are transferred to the SCF IZ by the remote storage app (for a full description of this workflow, please see the Requests page). 

In the transfer process, the SCF copy of the item is requested in the SCF IZ by the dummy patron account associated with each library in the WRLC. The account used takes into consideration both the Primo/ Alma instance where the request originated, and the pickup location of the requested item.

For example, if an item was requested from GW's IZ for pickup at Gelman, the item in the SCF IZ would be requested by the dummy library account with the code 01WRLC_GWA-gelman

When the requested item is scanned at the SCF IZ, the item is automatically loaned to the dummy library account, and the loan webhooks are sent to the remote storage app via the SCF Loans Webhooks Profile in the SCF IZ.